校长信箱
在线查询
在线报名
人才招聘
官方抖音
官方微信
学院首页
学院概况
学院简介
治理结构
专家领衔
学院荣誉
育人模式
机构设置
院系设置
行政部门
党建工作
实训中心
空乘客舱实训中心
空保实训中心
飞行训练基地
安检实训中心
航空机电设备维修实训中心
无人机实训中心
招生专栏
专业设置
专业设置(五年一贯制)
校企合作
报考指南
招生章程
招生动态
招生问答
联系方式
收费公示
就业天地
就业动态
学子风采
国际交流
国际交流
校园文化
校园风景
青航酷生活
校园视频
校园杂志
人才培养体系重构工作专栏
专业设置
组织机构
通知公告
工作动态
学院新闻
学院新闻
集团新闻
通知公告
媒体聚焦
当前位置 :
首页
>
学院新闻
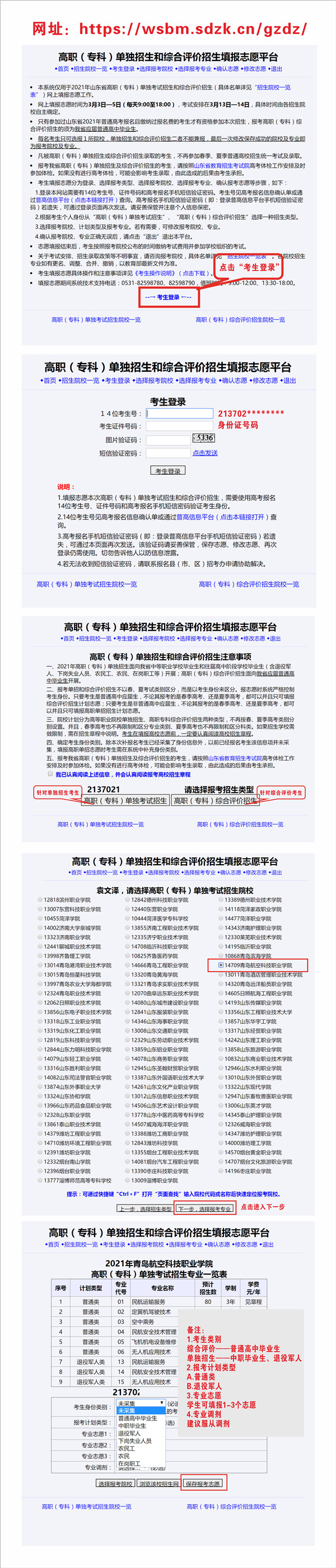
快收藏!青岛航空科技职业学院2021单独招生和综合评价志愿填报攻略
发布时间:2021-03-04 来源: 浏览量:4071
上一条:
山东省人民政府 关于同意设立青岛航空科技 职业学院的批复
下一条:
超欢乐超解压!青航女神节,教师趣味运动会华丽上演
2020-2025 © 青岛航空科技职业学院版权所有 备案号:
鲁ICP备20013932号-1
鲁公网安备 37028502210536号