学生处
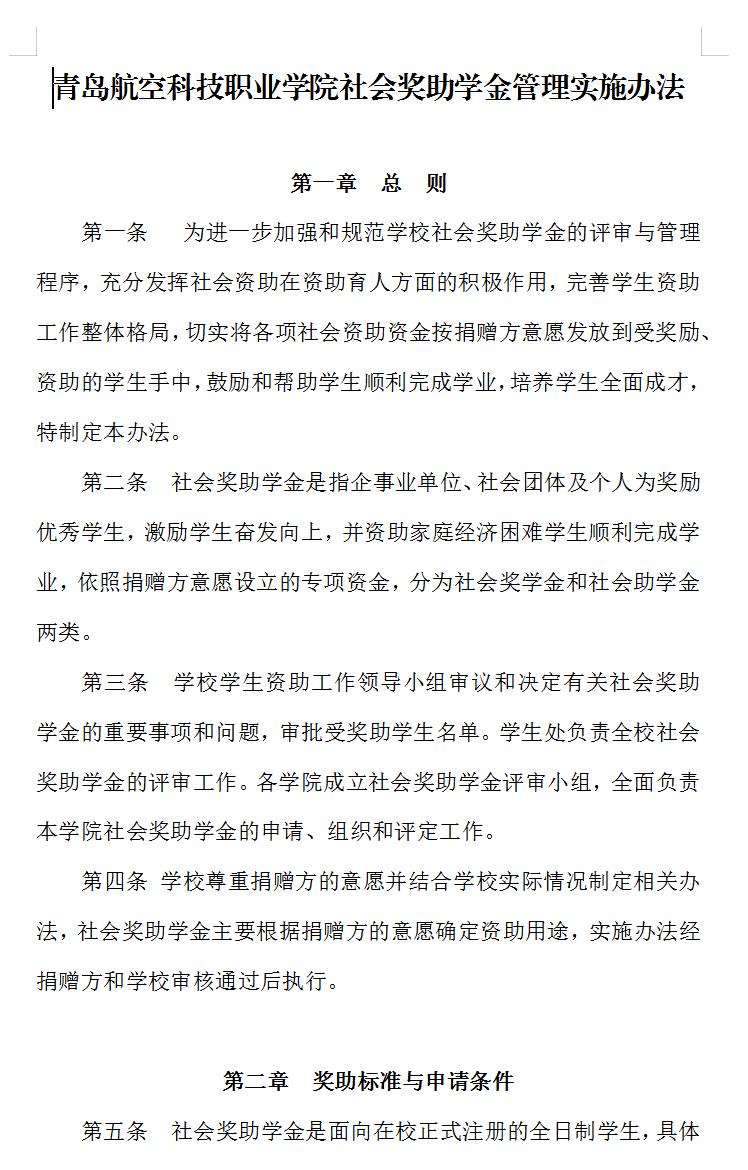
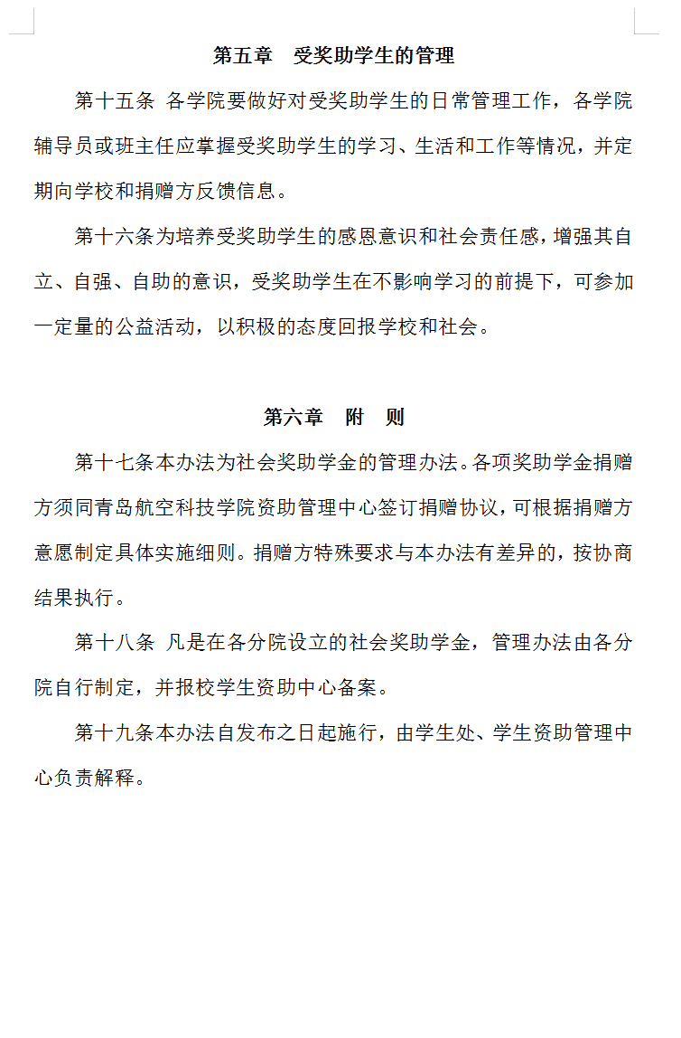
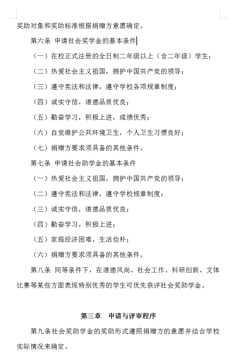
青岛航空科技职业学院社会奖助学金管理实施办法
2021-11-02
青岛航空科技职业学院社会奖助学金管理实施办法.docx
-
上一条:
青岛航空科技职业学院社团管理办法
-
下一条:
青岛航空科技职业学院家庭经济困难学生资助工作办法
返回主站
部门首页
办事指南
通知公告
学院首页
部门首页
学工新闻
办事指南
工作职责
通知公告
文件下载
资助政策
心理健康